协会公告
中国马术协会关于在浙江举办一星级专业教练培训考核的通知
中马协字〔2023〕220号
各相关单位、会员、马术爱好者:
马术一星级专业教练培训考核将于2023年7月14日-8月3日在浙江沃泰马术俱乐部开班。本次活动以线上、线下相结合方式进行培训与考核,考核合格者将被授予中国马术一星级专业教练员能力水平证书,并可进一步申报全国初级教练员岗位班,经考试合格后获取初级职称。
中国马术星级教练体系引入国际权威骑术及教学所需知识技能,培训借助现代化技术丰富教学方式,提供跟踪辅导,提升教练员职业素养和技能。
现就本次培训考核相关事宜通知如下:
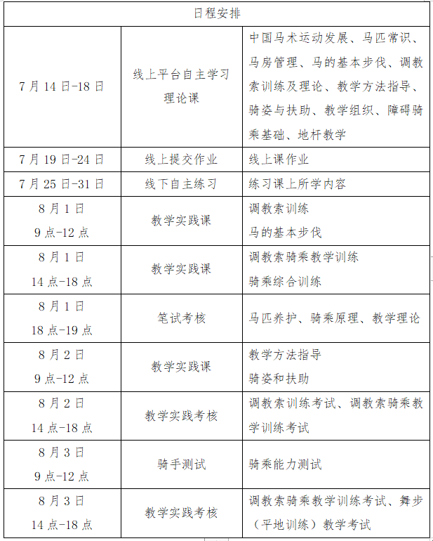
一、培训考核时间、地点
(一)线上培训:2023年7月14日-18日,学员通过网络授课形式,自主登陆参加集中时段的线上学习。
(二)线下练习:2023年7月19日-24日,学员自主线下练习并提交作业。
(三)线下辅导和实践考核:2023年8月1日-3日,在浙江沃泰马术俱乐部进行线下集中辅导与实践考核。
二、培训考核内容
※具体日程安排详见后续日程安排表,根据报名人数可能会有调整。
三、报名资格要求
(一)年满18周岁,身体健康;
(二)中马协中三级及以上级别或具备中三级骑手相应能力,培训考核中包含中三级骑乘能力测试;
(三)有一年以上的马术项目教学经历;
四、报名事项
(一)报名时间:自即日起至2023年7月11日12:00前报名并提交审核材料于报名专用邮箱,名额数量有限,报名从速,逾期报名无效。
(二)报名资料:报名表电子版,一寸白底照片2张及电子版,身份证复印件,马术项目骑手等级证书复印件。
(三)报名方式:将报名表、一寸白底照片电子版等文件打包发送至报名邮箱。现场报道时需提供2张一寸白底照片(背面写姓名)及身份证复印件。
报名邮箱:liu.ying@ceatpo.com
(四)报名确认:学员报名即需提交审核材料,确认后请于截止日期前缴纳报名费,最终以报名确认信息或报名确认邮件为准。
(五)退课:课程准备工作按报名人数进行,因此报名一旦确认即产生费用。开课前15天及以上,可退款50%;开课前7天以上,不足15天,可退款25%;开课前7天内(包含7天),不予退款。
(六)报名、咨询联系人:刘颖
联系电话:18612650507
微信号:liu18612650507
邮箱:liu.ying@ceatpo.com
(七)收费标准:7500元(食宿交通自理)
(八)付款方式:银行转账
汇款银行:北京银行天坛支行
汇款账户名:北京中联金马体育发展有限公司
账号:20000045341600037064420
※备注:1.【一星级教练员- 姓名 - 所缴费用】
2.汇款截图或退款通知单请拍照截图发送至报名邮箱:liu.ying@ceatpo.com
(九)如遇不可抗力因素(政府行为、战争、自然灾害、疫情问题等)造成学员的损失,中国马术协会根据不同情况酌情处理。
附件:培训报名表
中国马术协会
2023年6月21日
编辑:潘晴
核发: 潘晴


上一篇: